内皮祖细胞来源的外泌体对心肌的修复效果与IL-10表达有关 IL-10缺失能改变内皮祖细胞来源的外泌体对心肌修复的效果
心血管疾病是全球范围内发病率和死亡率的主要原因,干细胞疗法在缺血性心脏修复和再生上具有广阔的前景。不过骨髓来源的内皮祖细胞(EPC)在心肌中存活率低,且缺血心脏病后持续未缓解的炎症会影响EPC的表型和它们在心肌修复中的功能。
最近的研究表明,干细胞介导的心肌修复与旁细胞分泌作用密切相关。外泌体(Exosomes)被认为是干细胞旁分泌的主要功能单位,含有细胞特异性的小RNAs和蛋白质,这些分子在很大程度上决定了外泌体的功能。干细胞来源的外泌体表现出与母细胞类似的心脏修复和再生特性,但是不同病理条件下母细胞分泌的外泌体其内容物不同,这样可能影响了外泌体功能。
本文探索了IL-10(interleukin-10)缺失后通过上调外泌体中ILK(integrin-linked kinase)的富集和受体细胞中ILK介导的NF-κB通路激活,改变了EPC来源外泌体的功能、含量和对心肌修复的治疗效果,为炎症如何改变干细胞外泌体介导的心脏修复提供了新的认识。
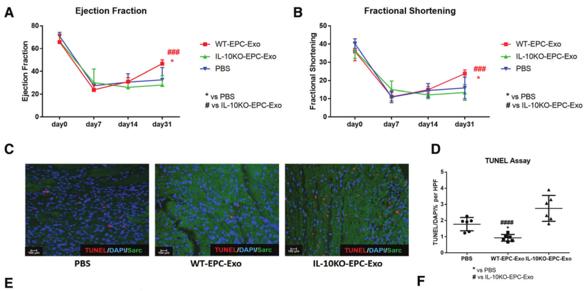
作者将急性心肌梗塞小鼠(AMI)模型分成三组,分别向各组小鼠心肌中注射WT-EPC-Exo、IL-10KO-EPC-Exo和PBS,通过心脏超声、masson染色、CD31染色方法观察IL-10缺失对EPC-Exo功能的影响。结果表明,与PBS组相比,WT-EPC-Exo处理能显著改善左心室心功能和减少心肌细胞凋亡。此外,WT-EPC-Exo处理也能明显降低心肌疤痕大小和促进新生血管生成。与之相反,IL-10KO-EPC-Exo处理能提高心肌细胞凋亡和抑制心肌梗死后血管生成。总之,与具有修复活性的WT-EPC-Exo相比,IL-10KO-EPC-Exo失去了心肌修复、血管生成和细胞存活的活性(Figure 1)。


随后作者比较了WT-EPC-Exo和IL-10KO-EPC-Exo二者蛋白内容物的区别。结果发现,与WT-EPC-Exo相比,IL-10KO-EPC-Exo中炎症相关蛋白的富集程度更高。其中几个蛋白激酶显示出差异表达,尤其是ILK,在IL-10KO-EPC-Exo中高度富集。这些数据表明了炎症刺激改变了细胞来源的外泌体蛋白内容物,ILK可能在介导炎症反应中发挥潜在作用(Figure 2)。

为了阐明富集ILK的外泌体在介导炎症反应中的作用,作者分别用MCEC-Exo、MCEC+TNFα-Exo、PBS和TNFα处理MCECs细胞。结果发现,MCEC+TNFα-Exo能激活NF-κB核转位并诱导IκBα降解;同时,长时间处理也能引发NF-κB下游基因表达。这些结果表明,富含ILK的外泌体能激活受体细胞NF-κB通路,通过提高炎症基因表达来增强炎症反应(Figure 3、Figure 4)。




作者用siRNA介导ILK敲低,并用ILK敲低的外泌体处理MCECs。结果发现,用ILK敲低的外泌体处理MCECs可显著减弱NF-κB的核转位,且不能诱导IκBα降解。此外,NF-κB下游的基因表达处于较低水平。总之,这些数据揭示了ILK富集的外泌体能通过激活NF-κB进一步激活受体细胞中的炎症反应。阻断外泌体中的ILK能抑制受体细胞NF-κB的激活和炎症反应。



用ILK敲低的外泌体处理TNFα刺激的MCEC,可显著增强内皮细胞的血管形成和血管生成能力。因此,通过ILK敲低减弱了炎性外泌体对血管生成的抑制作用。

作者用siRNA敲低IL-10KO-EPC中的ILK,获得ILK-KD-EPC-Exo,再将ILK-KD-EPC-Exo、IL-10KO-EPC-Exo、WT-EPC-Exo分别体内注射入AMI小鼠模型中,比较二者的修复特性。随后用心脏超声、masson染色、CD31染色方法观察效果。作者观察到在心肌梗死30天后,WT-EPC-Exo处理组和ILK-KD-EPC-Exo处理组的射血分数和缩短分数均显著增加,而IL-10KO-EPC-Exo仍然没有功能。通过组织学分析也发现,WT-EPC-Exo和ILK-KD-EPC-Exo组均显示心肌梗死后瘢痕大小明显减小、毛细血管密度增加,表明心肌梗死后瘢痕形成得到改善,新生血管增强。


IL-10缺失改变了EPC来源的外泌体含量和心肌修复功能,主要是通过提高ILK包装和ILK介导的NF-κB依赖性炎症基因表达增强实现的。本文发现ILK可以作为缺血性心脏病的一个潜在治疗靶点,拓宽了对外泌体介导炎症反应的认识,并提高了外泌体蛋白调控缺血性心脏修复无细胞治疗策略的可能性。

