【Insights】都能产出rAAV,Sf9昆虫细胞系统和人293细胞系统哪个更好?
那么,能够高效、安全递送基因的rAAV是如何被生产出来呢?当下主流的生产系统有两种,一是利用经典的三质粒包装系统,瞬时转染人293细胞产生病毒;另一种即利用携带rAAV载体基因组、Rep蛋白和Cap蛋白的杆状病毒感染Spodoptera frugiperda(Sf9)昆虫细胞,从而产生rAAV病毒。这两种生产系统有何差异?实验和临床应用时,哪种效果更好?
基于293细胞的rAAV包装系统

图1 三质粒转染293细胞生产rAAV
图片来源:Mueller C et al., Curr Protoc Microbiol. 2012
Sf9包装系统
Baculovirus/Sf9是一种替代哺乳动物细胞系的rAAV生产方案,该系统利用杆状病毒表达载体(Baculovirus expression vectors, BEVs)感染Sf9昆虫细胞来生产rAAV病毒颗粒。借助Sf9细胞可以大量表达重组蛋白的特点,该系统使用含有rAAV基因组以及AAV-Rep、AAV-Cap基因的昆虫杆状病毒转导Sf9细胞,使rAAV在Sf9细胞中组装,最终达到大规模生产rAAV的目的。
由于Sf9昆虫细胞可以在大规模反应器中高密度悬浮培养,因此该系统更容易放大规模;同时,杆状病毒对于哺乳动物和植物是非致病性的,且采用无血清培养体系,相较依赖质粒转染的293细胞生产系统更为安全。2012年,欧洲药品管理局(EMA)批准的首个rAAV基因治疗药物Glybera正是利用Sf9昆虫细胞生产系统生产的rAAV病毒颗粒。
293细胞包装系统与Sf9包装系统的差异
尽管在过去的10年里,监管部门陆续批准若干基于AAV的基因治疗产品,但该领域仍面临多项挑战,例如rAAV的产量、质量、免疫原性等。2020年9月,Neil G. Rumachik等人在Mol Ther Methods Clin Dev.发表的工作就对293细胞与Sf9细胞的rAAV生产系统差异做了分析。该工作发现,差异主要集中在生产过程中产生的杂质、衣壳蛋白翻译后修饰(post-translational modifications, PTMs)和体内/体外的感染效率(图2)

图2 Sf9细胞包装系统与293细胞包装系统生产的rAAV差异
图片来源:Neil G. Rumachik et al., Mol Ther Methods Clin Dev. 2020
文中明确指出:
1)不同的包装系统生产的rAAV病毒颗粒衣壳具有不同的PTMs,包括糖基化、乙酰化、磷酸化和甲基化(图3);
2)两个包装系统包装过程中,rAAV基因组均发生甲基化,但两套系统似乎对基因组产生了相反的作用,Sf9细胞生产体系产出的rAAV趋向抑制基因表达,293细胞生产的rAAV出现趋向激活基因表达;

图3 293细胞和sf9细胞平台生产的rAAV衣壳修饰差异
图片来源:Neil G. Rumachik et al., Mol Ther Methods Clin Dev. 2020
3)不同系统生产的rAAV的空壳率及杂质也有所差异,293细胞生产的rAAV病毒空壳率显著更低(图3),产生的杂质与包装过程产生的核酸和蛋白质相关;而Sf9细胞系统空壳率相对较高,杂质与内肽酶活性和蛋白质水解有关,此外,杆状病毒系统产生的杂质要么是结构性的,要么是与病毒逃逸有关。
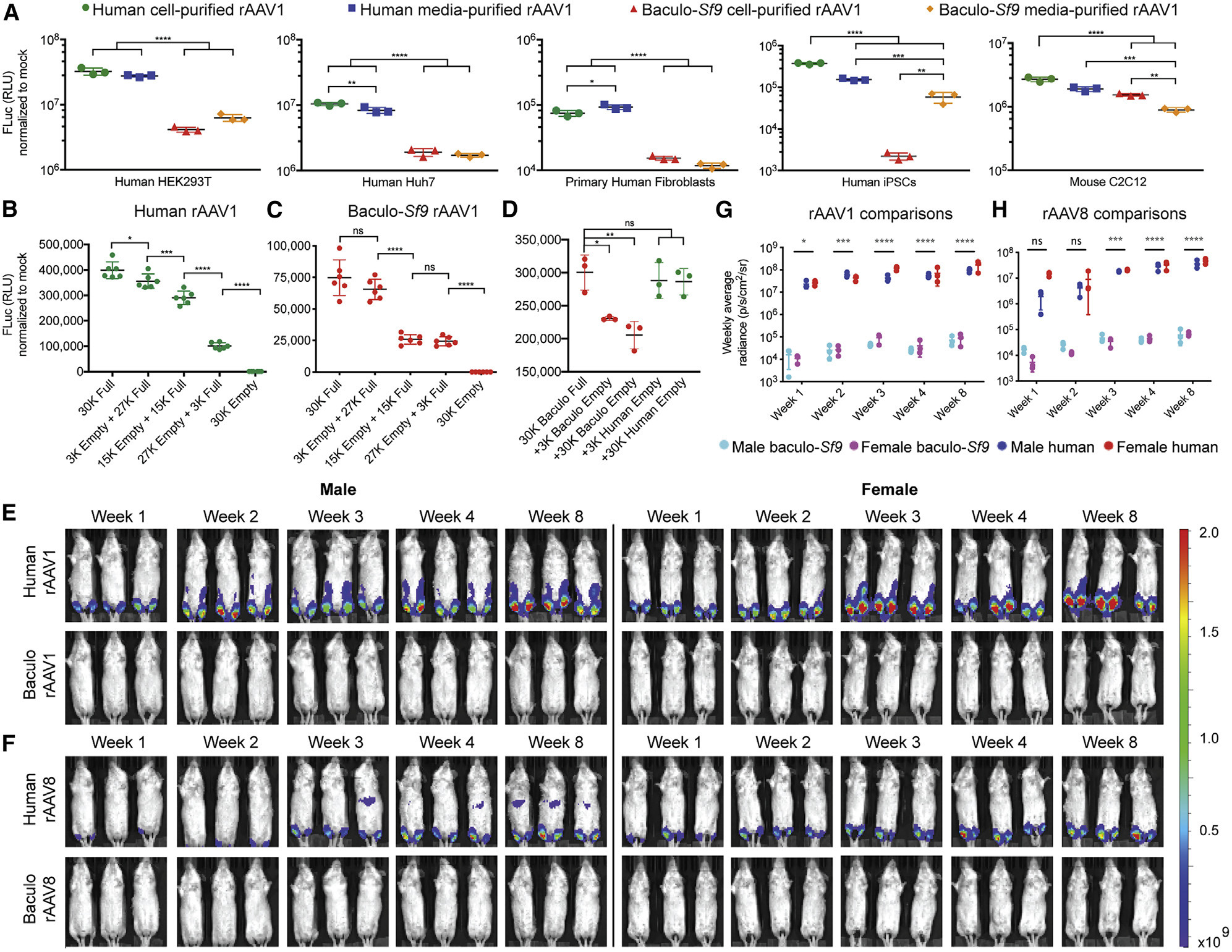
4)另外,293细胞生产的rAAV显现出更强的体内及体外感染能力,研究发现无论是在体内还是体外实验,无论是通过肌肉注射还是通过尾静脉系统给药注射,293细胞生产的rAAV都具有更好的感染能力(图4)。

图4 不同生产体系生产的rAAV在体外及骨骼肌中的感染能力差异
图片来源:Neil G. Rumachik et al., Mol Ther Methods Clin Dev. 2020
因此,从这些数据展示可以看到,基于293细胞生产的rAAV可能比Sf9有更好的感染效率、更高的质量,也更有临床应用的潜力。当然,不可否认的是,Sf9系统rAAV包装体系具有更高的rAAV包装产率,假以时日,解决上述问题的Sf9包装系统亦有潜力成为基因治疗载体生产的重要力量。
别人只追求滴度时,我们还追求更有效;
别人只追求纯度时,我们还追求更安全;
别人只追求承诺时,我们还追求更真实;
别人只追求周期时,我们还追求更稳定。
在看不见的地方努力,
只为给您提供稳定的高品质产品!
qy千亿国际-千亿(中国)唯一官方网站 用心做科研
让基因递送触手可及
业务咨询

参考文献